网站首页 美食营养 游戏数码 手工爱好 生活家居 健康养生 运动户外 职场理财 情感交际 母婴教育 生活知识 知识问答

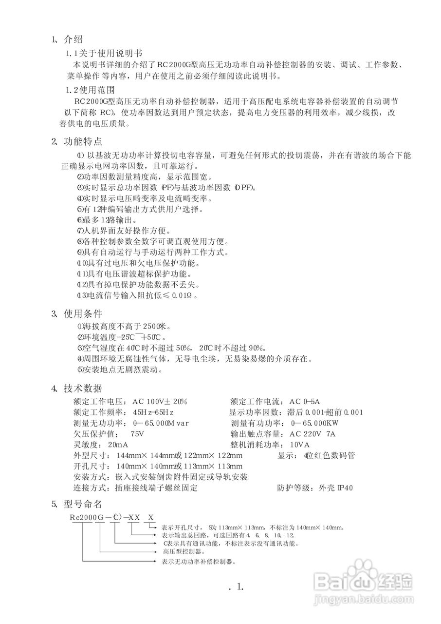
RC200G智能型高压无功补偿控制器使用说明书:[1]

时间:2024-10-11 19:15:44

本篇为《RC200G崽绯豳陌智能型高压无功补偿控制器使用说明书》,主要介绍该产品的使用方法以及常见故障解决方案。

RC200G智能型高压无功补偿控制器使用说明书:[1]

RC200G智能型高压无功补偿控制器使用说明书:[1]

RC200G智能型高压无功补偿控制器使用说明书:[1]

RC200G智能型高压无功补偿控制器使用说明书:[1]

RC200G智能型高压无功补偿控制器使用说明书:[1]

RC200G智能型高压无功补偿控制器使用说明书:[1]

RC200G智能型高压无功补偿控制器使用说明书:[1]

RC200G智能型高压无功补偿控制器使用说明书:[1]

RC200G智能型高压无功补偿控制器使用说明书:[1]

RC200G智能型高压无功补偿控制器使用说明书:[1]

© 2026 阿力知识库
信息来自网络 所有数据仅供参考
有疑问请联系站长 site.kefu@gmail.com